TPSM82902降壓模塊(集成電感器)TI 德州儀器
發布時間:2023-09-20 16:47:52 瀏覽:2449
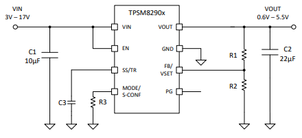
TI德州儀器TPSM82902是款高效率、精巧、靈活性且易用同步降壓DC/DC轉換器MicroSiP封裝模塊。2.5MHz或1.0MHz可選擇的開關頻率兼容運用中小型器件,并提供迅速瞬態響應。TPSM82902使用DCS-Control拓撲兼容±1%高VOUT精密度。3V至17V的寬輸入電壓范圍支持多種標準輸入,例如12V電源軌、單節或多節鋰電池、5V或3.3V電源軌。
TPSM82902能夠在輕負載時自動化進入省電模式(如果選擇自動化PFM/PWM)以維持高效率。此外,能夠在極小的負載下具備高效率,TPSM82902具備4μA的低典型靜態電流。AEE(如果啟動)能夠在VIN、VOUT和負載電流范圍之內具備高效率。TPSM82902包含一個MODE/Smart-CONF輸入,用作設定內部/外部整流電路、開關頻率、輸出電壓釋放電能和自動節電模式或強制性PWM使用。
TPSM82902選用中小型11管腳MicroSiP封裝,寬度為3.0mm×2.8mm×1.6mm,具有集成化1μH電感器。

特征
?在寬pwm占空比和負載范圍之內能夠實現高效率
–IQ:4μA(標稱值)
–62mΩ高側和22mΩ低側RDS(ON)
?3mm×2.8mm×1.6mmMicroSiP?封裝
?高至2A的連續輸出電流
?整體環境溫度(-40°C至125°C)內的反饋電壓精度達±0.9%
?可編程的輸出電壓選擇:
–VFB外部分壓器:0.6V至5.5V
–VSET內部分壓器:16個電壓選擇(0.4V至5.5V)
?帶100%方式的DCS-Control拓撲
?根據MODE/S-CONF管腳實現操作靈活性
–2.5MHz或1.0MHz開關頻率
–具備動態模式調整選項的強制性PWM或自動(PFM)低電量模式
–自動化效率加強(AEE)
–輸出放電開/關
?高寬比靈活性且容易應用領域
–對于單層布線的管腳排列進行優化
–高精密賦能輸入
–電源穩定狀態輸出
–可調式軟啟動和跟蹤
?不需要外部自舉電容器
?應用領域TPSM82902并通過WEBENCH?Power Designer創建產品定制方案
應用領域
?數據平臺和企業級計算
?有線網絡
?無線網絡基礎設施建設
?智能化工廠與控制
?測試和測量
TI 德州儀器為美國知名集成電路設計與制造商,TI 德州儀器產品廣泛應用于商用、軍工以及航空航天領域。
幾十年來,德州儀器一直熱衷于通過半導體技術降低電子產品的成本,讓世界變得更美好。TI 是第一個完成從真空管到晶體管再到集成電路(IC)的轉變,在過去的幾十年里,TI 促進了IC技術的發展,提高了大規模、可靠地生產IC的能力。每一代創新都是在上一代創新的基礎上,使技術更小、更高效、更可靠、更實惠——從而實現半導體在電子產品領域的廣泛應用。
深圳市立維創展科技有限公司,專注于TI 德州儀器品牌高端可出口產品系列新品產品,并備有現貨庫存,可當天發貨。
推薦資訊
?HOLT IC?最新的MIL-STD-1553系列Mamba TM為客戶提供了世界上最小的解決方案,可選擇用于常見應用配置的設備以節省成本。HOLT IC提供BC / MT / RT,BC / RT,RT / MT和RT組合。所有設備都是片上集成收發器,封裝在48針塑料QFP或6毫米x 6毫米QFN中,帶有4線40MHz主機串行外圍接口(SPI)。
Interpoint品牌提供DC-DC轉換器和EM濾波器,在太空和國防的極端環境中具有經過驗證的性能,以及商業航空和工業應用的高可靠性要求。自 1969 年以來,Interpoint 品牌一直是行業領導者,以為航空航天、航天、軍事、醫療、工業和商業市場制造高可靠性電源轉換產品和定制混合動力車而聞名。
在線留言